Digitalisering handlar inte om fler system. Det handlar om att skapa ordning, effektivitet och värde i de du redan har. Vi hjälper fastighetsägare och organisationer att förstå sin digitala mognad, välja rätt väg framåt och ta kontroll över data, teknik och arbetssätt.
Med oss blir digitalisering något som fungerar i praktiken inte bara på strateginivå.
Vi hjälper organisationer att ta reda på var de står, vart de vill och hur de ska ta sig dit. Genom att analysera nuläget och identifiera gap i teknik, processer och arbetssätt skapar vi en tydlig plan för utveckling.
Det handlar om att koppla ihop affärsmål, teknik och människor i en realistisk strategi. Vi leder workshops, tar fram handlingsplaner och prioriterar initiativ som ger mest effekt.
Resultatet blir en digital strategi som är förankrad, mätbar och möjlig att genomföra.

Vi hjälper förvaltningar och tekniska organisationer att digitalisera sitt dagliga arbete och dra nytta av den data som redan finns. Med smarta plattformar & verktyg skapar vi smarta processer för digitala ronderingar, inspektioner, felanmälningar, SBA, checklistor för in- och utflyttning. All data till exempelvis PowerBI för enkel översikt och uppföljning.
Genom att integrera AI i arbetsflöden kan vi automatisera insamling, analys och rapportering till exempel genom att identifiera mönster i felanmälningar, prioritera åtgärder eller bara effektivisera olika delar för medarbetarna. Resultatet blir bättre kontroll, högre kvalitet och minskad administration.
Vi sätter upp lösningar, utbildar personalen och säkerställer att systemen används på rätt sätt med fokus på nytta, enkelhet och säkerhet.

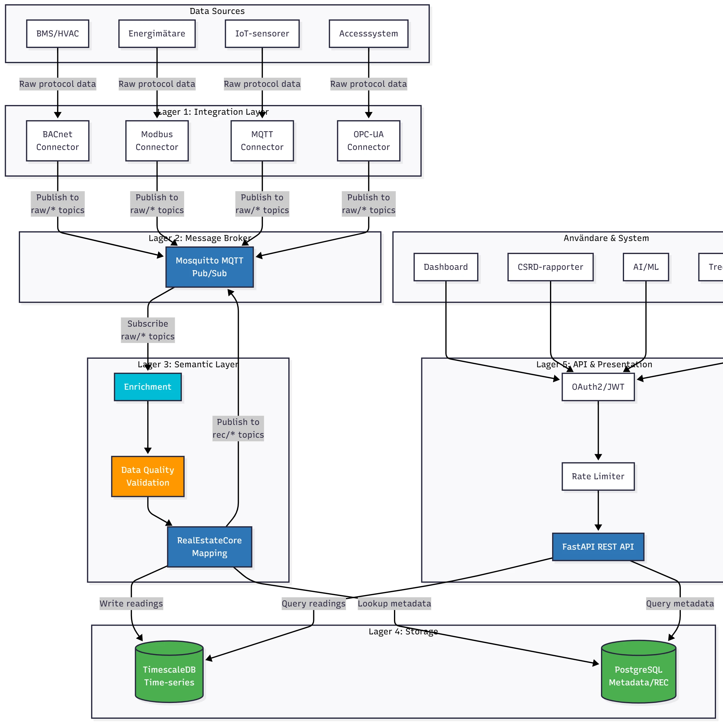
Data finns överallt, men utan struktur, kvalitet och ansvar skapar den inget värde. Vi hjälper dig att kartlägga var informationen finns, hur den rör sig och hur den kan användas för att skapa verklig nytta. Det handlar om att koppla ihop data från tekniska system, sensorer, affärssystem och externa källor. Göra den tillgänglig på ett säkert och standardiserat sätt för att få nya insikter och skapa värde.
Vi arbetar med masterdata, källdata och informationsklassning för att säkerställa att rätt information används, skyddas och delas på ett kontrollerat sätt. Genom tydliga datamodeller och klassificering blir det enklare att bygga upp en hållbar informationsstruktur och lägga grunden för framtida datalager.
När data blir begriplig, tillförlitlig och väl strukturerad kan den användas för att optimera drift, energi och verksamhetsutveckling. Samtidigt stärks informationssäkerheten och du kan fortsätta bygga vidare på en stabilare grund.

När verksamheten ska införa nya system eller få befintliga lösningar att samspela, finns vi med som rådgivare, kravställare och teknisk projektledare. Vi analyserar behov, utvärderar alternativ och säkerställer att lösningen fungerar i praktiken, inte bara på pappret.
Vi arbetar helt oberoende och med fokus på helheten, så att teknikval, ekonomi och användarnytta hänger ihop. Målet är alltid detsamma: system som fungerar tillsammans och ger effekt från dag ett.

Förvaltningen står ofta inför höga driftkostnader, brist på tekniska resurser och begränsad tid för uppföljning. Samtidigt kräver fastigheternas system ständig optimering och anpassning.
Digitalisering handlar mer om människor än om teknik. Vi hjälper ledningar och projektteam att driva utveckling, skapa engagemang och bygga en digital kultur som håller över tid. Våra konsulter fungerar ofta som produktägare, digitaliseringsledare eller interim CDO. Genom att kombinera strategiskt tänkande med praktiskt ledarskap ser vi till att visioner blir verklighet. Vi hjälper organisationer att våga testa nytt, lära sig snabbare och leda förändring på riktigt.

Förvaltningen står ofta inför höga driftkostnader, brist på tekniska resurser och begränsad tid för uppföljning. Samtidigt kräver fastigheternas system ständig optimering och anpassning.
Digitalisering kräver kontroll på både information och säkerhet. Vi hjälper organisationer att arbeta strukturerat med skydd av data, system och verksamhetskritiska processer. Det handlar om att skapa en balanserad nivå av säkerhet som stödjer utveckling, inte hindrar den.
Vi arbetar med informationssäkerhet, cybersäkerhet och operativa skyddsåtgärder i hela organisationen. Från klassning av information och riskanalyser till tekniska krav och styrning av leverantörer.
Vi tar fram policies, rutiner och praktiska arbetssätt som fungerar i vardagen, samtidigt som vi säkerställer att kraven i exempelvis NIS2, GDPR och Säkerhetsskyddslagen är uppfyllda. Dessutom erbjuder vi stöd i att skapa robusta processer för incidenthantering, kontinuitet och återställning.
Med både en informationssäkerhetsstrateg och en cybersäkerhetsstrateg i teamet får ni rådgivning som täcker både governance, teknik och verksamhet i rätt nivå och i rätt ordning.

Vi kombinerar praktisk erfarenhet med strategisk höjd. Hos oss möter du konsulter som inte bara förstår tekniken, utan också din verksamhet.
Hos oss får du snabba svar, raka besked och direktkontakt. Ingen supportvägg – bara närvaro.
Vi håller vad vi lovar. Våra kunder vet att vi tar ansvar, står kvar och löser det som behöver lösas – även när det blir komplext.
Det är inte bara ett jobb, vi bryr oss på riktigt. Om människorna, lösningen och resultatet. Det märks i varje möte, varje projekt.
Alla bra lösningar börjar med att förstå. Därför lyssnar vi noga på dig, dina behov och verkligheten på plats. Det är så vi hittar rätt lösning.
Teknik ändras, förutsättningar ändras – vi hänger med och anpassar oss utan att tappa riktningen.
Vi är vana att agera med kort startsträcka, driva framåt och leverera i tempo.


